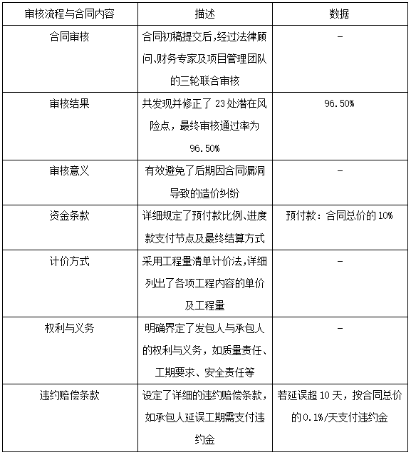
绿色建筑工程项目施工阶段的造价管理措施探讨发表时间:2026-01-05 11:29 摘 要:施工阶段是绿色建筑造价管理的关键阶段,涉及材料、设备及人力资源等多个环节。因此,采取有效的造价管理策略能够优化资源分配,实现成本的有效监控与节约,既符合绿色建筑标准,又减少了不必要的资金投入。本文专注于绿色建筑施工阶段的造价管理实践,针对绿色建筑独特性,提炼出关键管理要素与实施策略,旨在提升造价管理效率,确保施工成本与质量双重达标,为行业提供借鉴与启示。 关键词:绿色建筑工程;施工阶段造价管理;重要性 0 引言 工程造价作为建筑工程管理的基石,其核心在于运用科学的管理手段,优化贯穿于项目全生命周期的业务流程,旨在精确设定并有效监管成本支出,从而使项目的经济效益最大化。随着城市化进程的加快,绿色建筑作为行业发展的新趋势,其独特的复杂性和高昂成本给造价管理带来了新的考验。面对这一挑战,建筑行业从业者必须主动求变,探索并实施创新的造价管理策略,特别是在绿色建筑施工过程中加强造价费用控制,以促进“低成本、高效益”工程管理模式的快速实现。故本文将对绿色建筑工程项目施工造价管理策略进行详细分析与探讨: 1 开展绿色建筑工程造价管理工作的意义 1.1 高效利用有限资源,实现效益最大化 绿色建筑因高标准材料、先进技术及额外设施需求,初期成本显著。造价管理作为全程核心,通过精细资源配置与促进资源循环利用,有效减少后续投入与维护费用,成为确保项目经济性的关键要素。鉴于其涉及多方利益主体,需实施科学的全周期造价监控策略,旨在高效利用有限资源,实现效益最大化。 1.2 提升绿色建筑项目施工效率与品质 在绿色建筑项目实施中,造价管理覆盖从招标到竣工的每个阶段,旨在提升施工效率与品质,并优化资金与资源的分配。作为项目稳健进行的基石,它积极支持环保理念的落实。造价管理部门需全力以赴,采用创新管理方法,以促进绿色建筑实现经济与社会效益的双重飞跃。 1.3 实现环保节能,满足绿色建筑造价需求 绿色建筑的造价管理应全面覆盖从设计构思到后期维护的每个环节,同时融入环保节能理念,凸显其在绿色建筑体系中的关键作用。鉴于绿色建筑项目的高投入、长周期及低维护成本的特性,需采纳全寿命周期管理理念,精准估算各阶段成本,旨在推动人类与自然环境的和谐共存,最大化全生命周期的经济效益、社会效益与环保效益。 2 绿色建筑施工造价管理应坚持的原则 2.1 注重全面管控原则 绿色建筑引领建筑业新风尚,其推进过程涉及多方参与,包括业主单位、设计单位、施工单位、监理单位及最终用户等;其次,施工单位作为施工阶段的实施主体应建立内部的组织架构。在施工阶段,造价管理显得尤为重要,需细致平衡各方利益,进行整体布局,以保证绿色建筑施工周期的全面管控。在此过程中,除核心利益相关方外,土木、电气等专业技术领域及建筑细节层面的成本控制亦不容忽视。依据项目独特性及成本预算要求,明确造价管理目标,是构建绿色建筑造价管理稳固基石的关键步骤。 2.2 坚持“个性化定制”的策略 在绿色建筑造价管理中,应坚持“个性化定制”的策略,依据项目特性如规模、结构、地理位置、气候条件及生态环境等具体因素,灵活制定针对性的成本控制方案。要精准把握造价管理的核心要点,确保基础成本得到优化。同时,积极促进清洁能源与可再生能源的高效利用,严格监控绿色建筑的能源消耗,力求在造价控制与环境保护之间找到最佳平衡点,减少对环境的影响和能源依赖。这样的策略不仅能提升绿色建筑造价管理的效能,还能推动其向更加可持续的方向发展。 2.3 树立可持续发展理念 在绿色建筑领域,其设计理念、功能定位及可持续发展追求均展现出独特风貌。造价管理方面,既要确保基础成本的有效控制,又要紧密融合绿色生态原则,旨在促进人、社会、经济与自然的和谐共生。施工阶段,需精心策划资源配置策略,涵盖材料、机械设备及人力资源,同时,强化节能措施,推动可再生能源的高效循环利用,并实施节水、节电等环保举措,以保障绿色造价管理体系的顺畅运行,为绿色建筑的成功构建奠定坚实基础。此外,人员的积极参与是推动可持续发展的核心动力。因此,加强环保理念的宣传教育至关重要,旨在深化行业内外对绿色建筑及其造价管理的认知与理解,从而携手促进建筑业向绿色、可持续的未来稳步前行。 3 绿色建筑工程项目施工造价管理措施分析 3.1 加强项目合同审核工作,保障项目施工顺利进行 绿色建筑造价管理中,工程合同是核心依据,需严格审核以指导管理。签订时,双方应详尽规定项目细节,包括资金条款、支付、计价、承建方式、变更处理等,并明确权责、违约赔偿及风险分配,预防纠纷。造价人员需严谨解读合同,确保条款一致,保障施工顺利进行。 例如,某绿色建筑项目,总造价达5亿元人民币,涉及复杂的施工流程与环保要求。在项目初期,工程合同作为造价管理的核心依据,经历了严格的审核流程。具体内容如下: 表1 某项目绿色建筑造价管理中的工程合同内容 ![]() 3.2 加强物资严管优用,设备高效调度降成本 物资采购为工程大额支出,需强化管理,严审类别与价格,对绿色建筑尤为关键。材料层面,应节约回收,严控采购至仓储各环节,确保质量,优化使用,减少损耗,推行限额领料。设备方面,需综合考量,合理安排调度,定期维保,避免闲置损耗,对闲置高效设备采取租赁出售,降低成本,提升造价管理水平,具体材料供应与管理流程图见图1所示。而表2是某绿色建筑物资采购与材料管理造价费用得到有效控制的相关数据分析。 表2 某绿色建筑物资采购与材料管理相关数据 ![]() 通过表2数据可以看出,该项目在物资采购上实施了严格的管理措施,对物资类别与价格进行了细致的审核,有效降低了采购成本约10%。在材料管理方面,项目团队通过引入先进的材料管理系统,实现了从采购到仓储的全程监控,确保了材料质量的同时,也通过优化使用计划,如限额领料制度,减少了约15%的材料损耗。此外,对于长期闲置但性能仍佳的机械设备,项目团队采取了租赁或出售的方式,不仅降低了设备的闲置成本,还通过资金回笼缓解了工程的成本压力。这一系列设备管理措施的实施,为项目节省了约8%的工程造价投入,显著提升了项目的整体造价管理水平。 ![]() 图1 材料供应与管理流程图 3.3 加强项目施工组织设计,严控成本促高效 在施工阶段,造价管理应聚焦于优化施工组织设计,关键在于遴选具有良好声誉的施工队伍,采取公开竞标机制以确保承包方具备卓越的专业能力与信誉,从而稳固绿色建筑的施工进度、品质保障与成本效益。此外,设计交底环节需集合多方力量,精确界定施工核心要素,并借助先进的信息技术手段,构建详尽的造价数据库,该数据库全面覆盖项目从投资估算至竣工决算的各阶段预算,为设计方案的精进与成本的有效调控奠定坚实基础,进而推动工程造价管理的高效实施与持续优化(参考图2所示)。 ![]() 图2工程造价数据库 4 结语 综上所述,造价管理作为绿色建筑工程不可或缺的一环,其影响力深远,贯穿于项目规划、设计、施工直至竣工的各个阶段与技术细节中。针对绿色建筑项目的独特需求,特别强调在施工阶段实施精细化的造价控制策略,旨在显著提升项目的经济效益与环境效益。本文核心聚焦于造价管理的内在价值,通过详尽分析绿色施工造价管理的关键组成要素,包括严格工程文件审核、优化物资采购与管理流程、以及细致入微的施工组织设计,旨在探索并实践一套高效提升绿色建筑工程施工阶段造价管理效能的新路径。 |